电脑桌面
添加蜗牛文库到电脑桌面
安装后可以在桌面快捷访问

【沪教版六年制】六年级下册第五章有理数教案及练习2.docxVIP免费

【沪教版六年制】六年级下册第五章有理数教案及练习2.docx_第1页
【沪教版六年制】六年级下册第五章有理数教案及练习2.docx_第2页
【沪教版六年制】六年级下册第五章有理数教案及练习2.docx_第3页
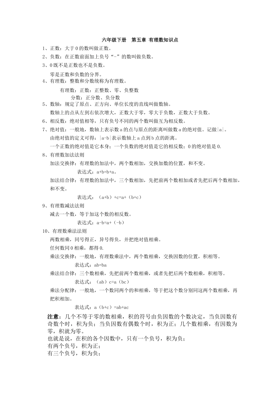
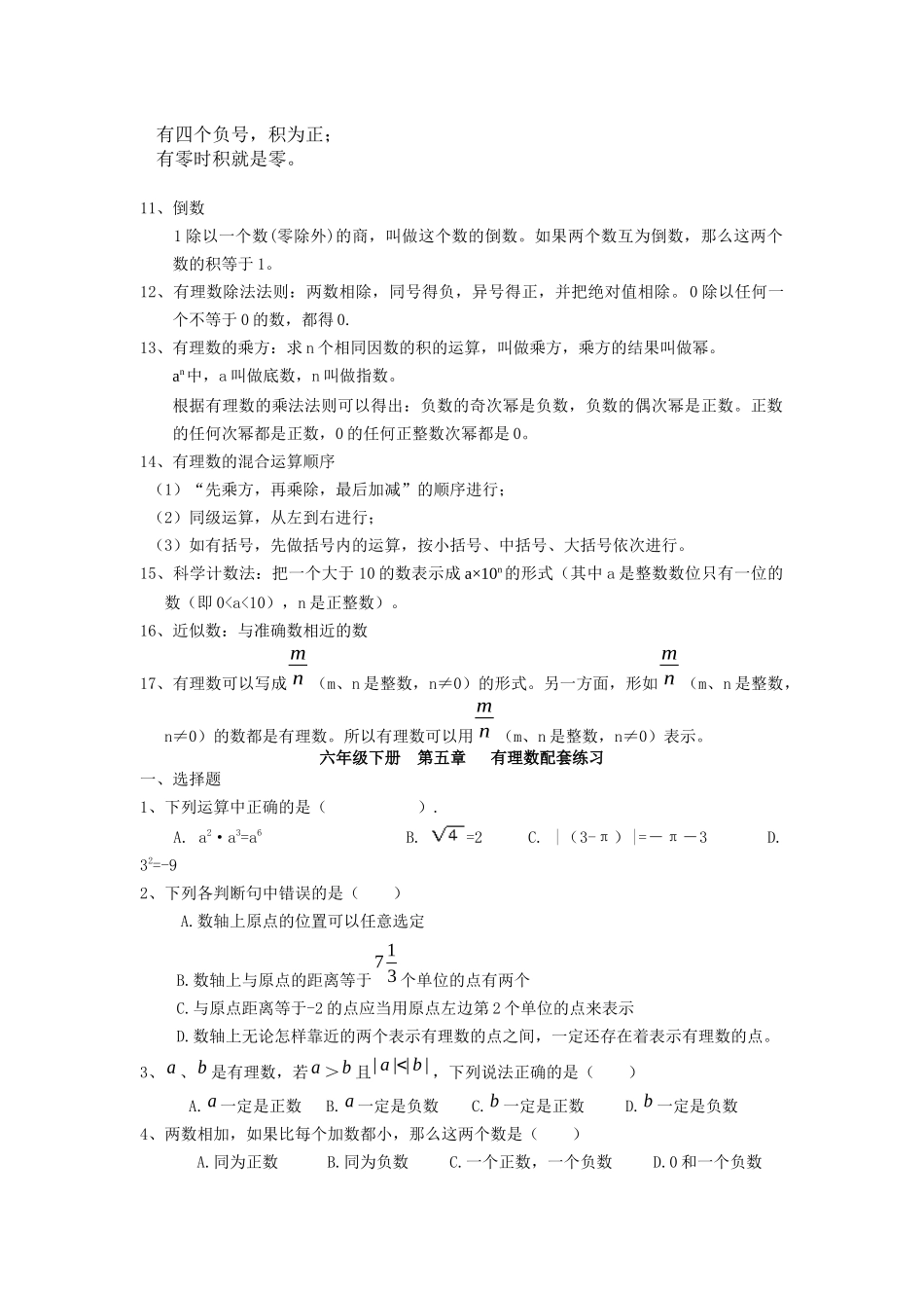
六年级下册第五章有理数知识点1、正数:大于0的数叫做正数。2、负数:在正数前面加上负号“-”的数叫做负数。3、0既不是正数也不是负数。零是正数和负数的分界。4、有理数:整数和分数统称为有理数。有理数:正数:正整数、零、负整数分数:正分数、负分数5、数轴:规定了原点、正方向、单位长度的直线叫做数轴。数轴上的点从左到右依次增大,正数大于零,零大于负数,正数大于负数。6、相反数:绝对值相等,只有负号不同的两个数叫做互为相反数。7、绝对值:一般地,数轴上表示数a的点与原点的距离叫做数a的绝对值。记做|a|。由绝对值的定义可得:|a-b|表示数轴上a点到b点的距离。一个正数的绝对值是它本身;一个负数的绝对值是它的相反数;0的绝对值是0.8、有理数加法法则加法交换律:有理数的加法中,两个数相加,交换加数的位置,和不变。表达式:a+b=b+a。加法结合律:有理数的加法中,三个数相加,先把前两个数相加或者先把后两个数相加,和不变。表达式:(a+b)+c=a+(b+c)9、有理数减法法则减去一个数,等于加这个数的相反数。表达式:a-b=a+(-b)10、有理数乘法法则两数相乘,同号得正,异号得负,并把绝对值相乘。任何数同0相乘,都得0.乘法交换律:一般地,有理数乘法中,两个数相乘,交换因数的位置,积相等。表达式:ab=ba乘法结合律:三个数相乘,先把前两个数相乘,或者先把后两个数相乘,积相等。表达式:(ab)c=a(bc)乘法分配律:一般地,一个数同两个的和相乘,等于把这个数分别同这两个数相乘,再把积相加。表达式:a(b+c)=ab+ac注意:几个不等于零的数相乘,积的符号由负因数的个数决定,当负因数有奇数个时,积为负;当负因数有偶数个时,积为正;几个数相乘,有因数为零,积就为零。也就是说,在积的各个因数中,只有一个负号,积为负;有两个负号,积为正;有三个负号,积为负;有四个负号,积为正;有零时积就是零。11、倒数1除以一个数(零除外)的商,叫做这个数的倒数。如果两个数互为倒数,那么这两个数的积等于1。12、有理数除法法则:两数相除,同号得负,异号得正,并把绝对值相除。0除以任何一个不等于0的数,都得0.13、有理数的乘方:求n个相同因数的积的运算,叫做乘方,乘方的结果叫做幂。an中,a叫做底数,n叫做指数。根据有理数的乘法法则可以得出:负数的奇次幂是负数,负数的偶次幂是正数。正数的任何次幂都是正数,0的任何正整数次幂都是0。14、有理数的混合运算顺序(1)“先乘方,再乘除,最后加...

1、当您付费下载文档后,您只拥有了使用权限,并不意味着购买了版权,文档只能用于自身使用,不得用于其他商业用途(如 [转卖]进行直接盈利或[编辑后售卖]进行间接盈利)。
2、本站所有内容均由合作方或网友上传,本站不对文档的完整性、权威性及其观点立场正确性做任何保证或承诺!文档内容仅供研究参考,付费前请自行鉴别。
3、如文档内容存在违规,或者侵犯商业秘密、侵犯著作权等,请点击“违规举报”。

碎片内容

蜗牛文库的最新文档

二年级数学下册其中检测卷二年级数学下册其中检测卷附答案#期中测试卷.pdf
10.00金币
0下载
二年级数学下册期末质检卷(苏教版)二年级数学下册期末质检卷(苏教版)#期末复习 #期末测试卷 #二年级数学 #二年级数学下册#关注我持续更新小学知识.pdf
10.00金币
0下载
二年级数学下册期末混合运算专项练习二年级数学下册期末混合运算专项练习#二年级#二年级数学下册#关注我持续更新小学知识 #知识分享 #家长收藏孩子受益.pdf
10.00金币
1下载
二年级数学下册年月日三类周期问题解题方法二年级数学下册年月日三类周期问题解题方法#二年级#二年级数学下册#知识分享 #关注我持续更新小学知识 #家长收藏孩子受益.pdf
10.00金币
0下载
二年级数学下册解决问题专项训练二年级数学下册解决问题专项训练#专项训练#解决问题#二年级#二年级数学下册#知识分享.pdf
10.00金币
1下载
二年级数学下册还原问题二年级数学下册还原问题#二年级#二年级数学#关注我持续更新小学知识 #知识分享 #家长收藏孩子受益.pdf
10.00金币
1下载
二年级数学下册第六单元考试卷家长打印出来给孩子测试测试争取拿到高分!#小学二年级试卷分享 #二年级第六单考试数学 #第六单考试#二年级数学下册.pdf
10.00金币
0下载
二年级数学下册必背顺口溜口诀汇总二年级数学下册必背顺口溜口诀汇总#二年级#二年级数学下册 #知识分享 #家长收藏孩子受益 #关注我持续更新小学知识.pdf
10.00金币
0下载
二年级数学下册《重点难点思维题》两大问题解决技巧和方法巧算星期几解决周期问题还原问题强化思维训练老师精心整理家长可以打印出来给孩子练习#家长收藏孩子受益 #学霸秘籍 #思维训练 #二年级 #知识点总结.pdf
10.00金币
0下载
二年级数学下册 必背公式大全寒假提前背一背开学更轻松#二年级 #二年级数学 #二年级数学下册 #寒假充电计划 #公式.pdf
10.00金币
0下载
蜗牛文库+ 关注
实名认证
内容提供者

提供各种专业文档内容

确认删除?
QQ
  • QQ点击这里给我发消息
微信客服
  • 微信客服
回到顶部