电脑桌面
添加蜗牛文库到电脑桌面
安装后可以在桌面快捷访问

《正比例和反比例》教案.docVIP免费

《正比例和反比例》教案.doc_第1页
《正比例和反比例》教案.doc_第2页
《正比例和反比例》教案.doc_第3页
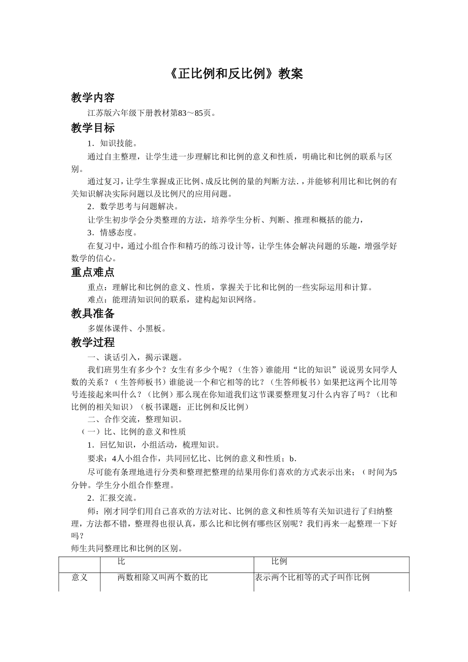
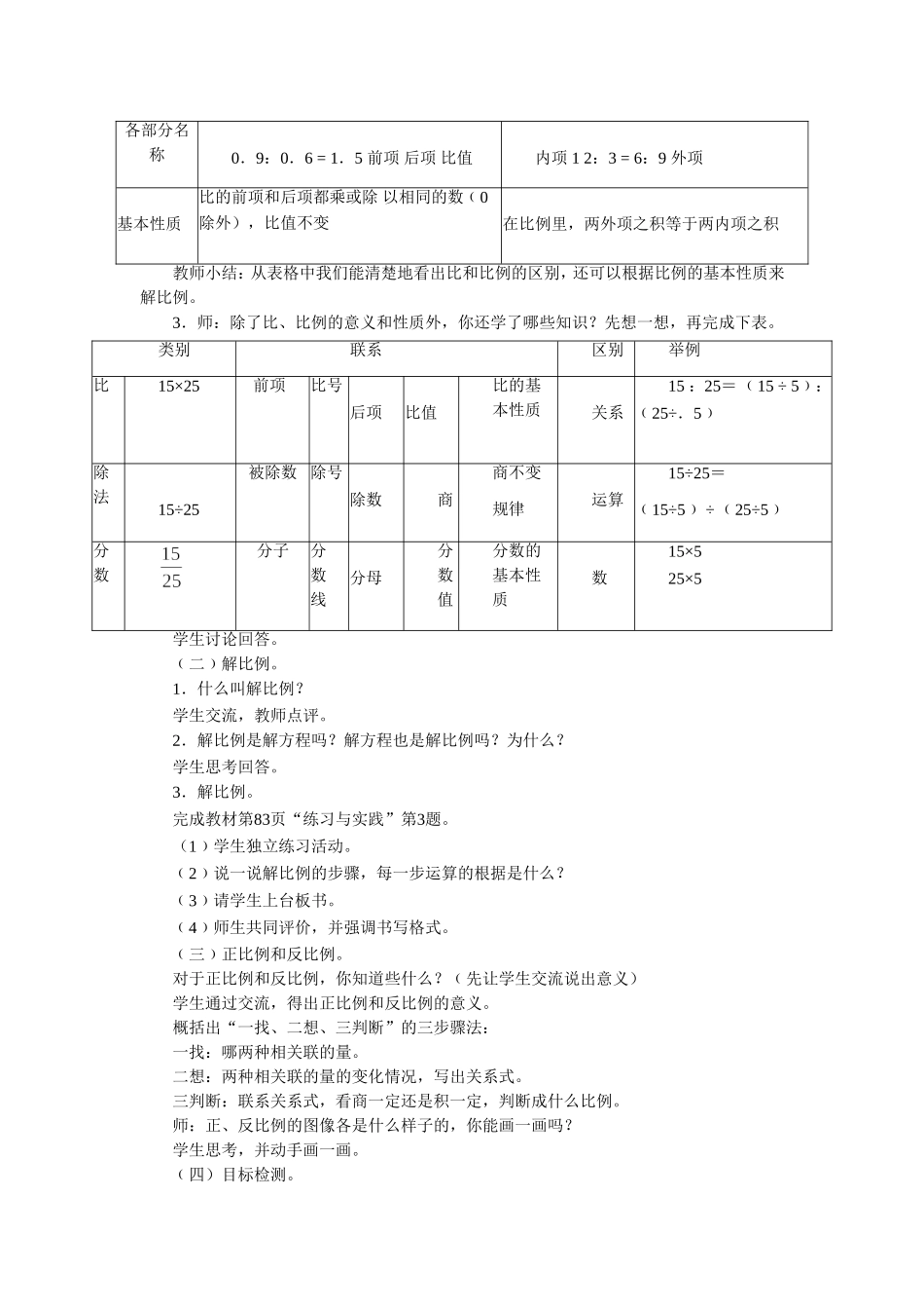
《正比例和反比例》教案教学内容江苏版六年级下册教材第83~85页。教学目标1.知识技能。通过自主整理,让学生进一步理解比和比例的意义和性质,明确比和比例的联系与区别。通过复习,让学生掌握成正比例、成反比例的量的判断方法.,并能够利用比和比例的有关知识解决实际问题以及比例尺的应用问题。2.数学思考与问题解决。让学生初步学会分类整理的方法,培养学生分析、判断、推理和概括的能力,3.情感态度。在复习中,通过小组合作和精巧的练习设计等,让学生体会解决问题的乐趣,增强学好数学的信心。重点难点重点:理解比和比例的意义、性质,掌握关于比和比例的一些实际运用和计算。难点:能理清知识间的联系,建构起知识网络。教具准备多媒体课件、小黑板。教学过程一、谈话引入,揭示课题。我们班男生有多少个?女生有多少个呢?(生答)谁能用“比的知识”说说男女同学人数的关系?﹙生答师板书)谁能说一个和它相等的比?(生答师板书)如果把这两个比用等号连接起来叫什么?(比例)那么现在你知道我们这节课要整理复习什么内容了吗?(比和比例的相关知识)(板书课题:正比例和反比例)二、合作交流,整理知识。﹙一)比、比例的意义和性质1.回忆知识,小组活动,梳理知识。要求:4人小组合作,共同回忆比、比例的意义和性质;b.尽可能有条理地进行分类和整理把整理的结果用你们喜欢的方式表示出来;﹙时间为5分钟。学生分小组合作整理。2.汇报交流。师:刚才同学们用自己喜欢的方法对比、比例的意义和性质等有关知识进行了归纳整理,方法都不错,整理得也很认真,那么比和比例有哪些区别呢?我们再来一起整理一下好吗?师生共同整理比和比例的区别。比比例意义两数相除又叫两个数的比表示两个比相等的式子叫作比例各部分名称0.9:0.6=1.5前项后项比值内项12:3=6:9外项基本性质比的前项和后项都乘或除以相同的数﹙0除外),比值不变在比例里,两外项之积等于两内项之积教师小结:从表格中我们能清楚地看出比和比例的区别,还可以根据比例的基本性质来解比例。3.师:除了比、比例的意义和性质外,你还学了哪些知识?先想一想,再完成下表。类别联系区别举例比15×25前项比号后项比值比的基本性质关系15:25=﹙15÷5﹚:﹙25÷.5﹚除法被除数除号除数商商不变运算15÷25=15÷25规律﹙15÷5﹚÷﹙25÷5﹚分数分子分数线分母分数值分数的基本性质数15×525×5学生讨论回答。﹙二﹚解比例。1.什么叫解比例?学生交流,教师...

1、当您付费下载文档后,您只拥有了使用权限,并不意味着购买了版权,文档只能用于自身使用,不得用于其他商业用途(如 [转卖]进行直接盈利或[编辑后售卖]进行间接盈利)。
2、本站所有内容均由合作方或网友上传,本站不对文档的完整性、权威性及其观点立场正确性做任何保证或承诺!文档内容仅供研究参考,付费前请自行鉴别。
3、如文档内容存在违规,或者侵犯商业秘密、侵犯著作权等,请点击“违规举报”。

碎片内容

蜗牛文库的最新文档

二年级数学下册其中检测卷二年级数学下册其中检测卷附答案#期中测试卷.pdf
10.00金币
0下载
二年级数学下册期末质检卷(苏教版)二年级数学下册期末质检卷(苏教版)#期末复习 #期末测试卷 #二年级数学 #二年级数学下册#关注我持续更新小学知识.pdf
10.00金币
0下载
二年级数学下册期末混合运算专项练习二年级数学下册期末混合运算专项练习#二年级#二年级数学下册#关注我持续更新小学知识 #知识分享 #家长收藏孩子受益.pdf
10.00金币
1下载
二年级数学下册年月日三类周期问题解题方法二年级数学下册年月日三类周期问题解题方法#二年级#二年级数学下册#知识分享 #关注我持续更新小学知识 #家长收藏孩子受益.pdf
10.00金币
0下载
二年级数学下册解决问题专项训练二年级数学下册解决问题专项训练#专项训练#解决问题#二年级#二年级数学下册#知识分享.pdf
10.00金币
1下载
二年级数学下册还原问题二年级数学下册还原问题#二年级#二年级数学#关注我持续更新小学知识 #知识分享 #家长收藏孩子受益.pdf
10.00金币
1下载
二年级数学下册第六单元考试卷家长打印出来给孩子测试测试争取拿到高分!#小学二年级试卷分享 #二年级第六单考试数学 #第六单考试#二年级数学下册.pdf
10.00金币
0下载
二年级数学下册必背顺口溜口诀汇总二年级数学下册必背顺口溜口诀汇总#二年级#二年级数学下册 #知识分享 #家长收藏孩子受益 #关注我持续更新小学知识.pdf
10.00金币
0下载
二年级数学下册《重点难点思维题》两大问题解决技巧和方法巧算星期几解决周期问题还原问题强化思维训练老师精心整理家长可以打印出来给孩子练习#家长收藏孩子受益 #学霸秘籍 #思维训练 #二年级 #知识点总结.pdf
10.00金币
0下载
二年级数学下册 必背公式大全寒假提前背一背开学更轻松#二年级 #二年级数学 #二年级数学下册 #寒假充电计划 #公式.pdf
10.00金币
0下载
蜗牛文库+ 关注
实名认证
内容提供者

提供各种专业文档内容

确认删除?
QQ
  • QQ点击这里给我发消息
微信客服
  • 微信客服
回到顶部