电脑桌面
添加蜗牛文库到电脑桌面
安装后可以在桌面快捷访问

电力建设工程施工合同条件2(1).docVIP免费

电力建设工程施工合同条件2(1).doc_第1页
电力建设工程施工合同条件2(1).doc_第2页
电力建设工程施工合同条件2(1).doc_第3页
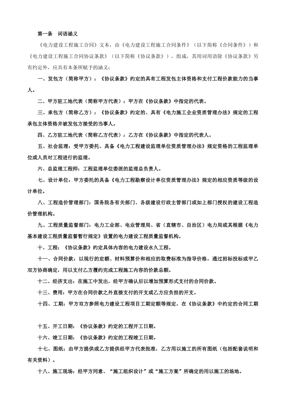
建设工程施工合同(电力x)编号:本工程名称建设单位施工单位签订时间签订地点电力建设工程施工合同条件第一章词语涵义及合同文件第一条词语涵义《电力建设工程施工合同》文本,由《电力建设工程施工合同条件》(以下简称《合同条件》)和《电力建设工程施工合同协议条款》(以下简称《协议条款》),组成,其用词用语除《协议条款》另有约定外,应具有本条所赋予的涵义:一、发包方(简称甲方):《协议条款》约定的具有工程发包主体资格和支付工程价款能力的当事人。二、甲方驻工地代表(简称甲方代表):甲方在《协议条款》中指定的代表。三、承包方(简称乙方):《协议条款》约定的、具有《电力施工企业资质管理办法》规定的工程承包主体资格并被发包方接受的当事人。四、乙方驻工地代表(简称乙方代表):乙方在《协议条款》中指定的代表人。五、社会监理:受甲方委托、具备《电力工程建设监理单位资质管理办法》规定资格的工程监理单位或人员对工程进行的监理。六、总监理工程师:工程监理单位委派的监理总负责人。七、设计单位:甲方委托的具备《电力工程勘察设计单位资质管理办法》规定的相应资质等级的设计单位。八、工程造价管理部门:国务院各有关部门、各级建设行政主管部门或如上部门授权的建设工程造价管理机构。九、工程质量监督部门:电力工业部、电业管理局、省(直辖市、自治区)电力局或其根据《电力基本建设工程质量监督暂行规定》设置的电力建设工程质量监督机构。十、工程:《协议条款》约定具体内容的电力建设永久工程。十一、合同价款:以现行的定额、材料预算价和相应的取费标准为指导价格,通过招标投标或甲乙双方协商确定,用以支付乙方履约完成工程施工内容的价款总额。十二、经济支出:在施工中发出,经甲方确认后以增加预算形式支付的合同价款。十三、费用:甲方在合同价款之外直接支付的开支或乙方应负担的开支。十四、工期:甲方双方参照电力建设工程项目工期定额等规定,在《协议条款》中约定的合同工期十五、开工日期:《协议条款》约定的工程开工日期。十六、竣工日期:《协议条款》约定的工程竣工日期。十七、图纸:由甲方提供或乙方提供经甲方代表批准,乙方用以施工的所有图纸(包括配套说明和有关资料)。十八、施工现场:经甲方同意、“施工组织设计”或“施工方案”所确定的用以施工的场地。十九、书面形式:根据合同发生的手写、打字、复印、印刷的各种通知、任命、委托、证书、签证备忘录、会议纪要、...

1、当您付费下载文档后,您只拥有了使用权限,并不意味着购买了版权,文档只能用于自身使用,不得用于其他商业用途(如 [转卖]进行直接盈利或[编辑后售卖]进行间接盈利)。
2、本站所有内容均由合作方或网友上传,本站不对文档的完整性、权威性及其观点立场正确性做任何保证或承诺!文档内容仅供研究参考,付费前请自行鉴别。
3、如文档内容存在违规,或者侵犯商业秘密、侵犯著作权等,请点击“违规举报”。

碎片内容

蜗牛文库的最新文档

二年级数学下册其中检测卷二年级数学下册其中检测卷附答案#期中测试卷.pdf
10.00金币
0下载
二年级数学下册期末质检卷(苏教版)二年级数学下册期末质检卷(苏教版)#期末复习 #期末测试卷 #二年级数学 #二年级数学下册#关注我持续更新小学知识.pdf
10.00金币
0下载
二年级数学下册期末混合运算专项练习二年级数学下册期末混合运算专项练习#二年级#二年级数学下册#关注我持续更新小学知识 #知识分享 #家长收藏孩子受益.pdf
10.00金币
1下载
二年级数学下册年月日三类周期问题解题方法二年级数学下册年月日三类周期问题解题方法#二年级#二年级数学下册#知识分享 #关注我持续更新小学知识 #家长收藏孩子受益.pdf
10.00金币
0下载
二年级数学下册解决问题专项训练二年级数学下册解决问题专项训练#专项训练#解决问题#二年级#二年级数学下册#知识分享.pdf
10.00金币
1下载
二年级数学下册还原问题二年级数学下册还原问题#二年级#二年级数学#关注我持续更新小学知识 #知识分享 #家长收藏孩子受益.pdf
10.00金币
1下载
二年级数学下册第六单元考试卷家长打印出来给孩子测试测试争取拿到高分!#小学二年级试卷分享 #二年级第六单考试数学 #第六单考试#二年级数学下册.pdf
10.00金币
0下载
二年级数学下册必背顺口溜口诀汇总二年级数学下册必背顺口溜口诀汇总#二年级#二年级数学下册 #知识分享 #家长收藏孩子受益 #关注我持续更新小学知识.pdf
10.00金币
0下载
二年级数学下册《重点难点思维题》两大问题解决技巧和方法巧算星期几解决周期问题还原问题强化思维训练老师精心整理家长可以打印出来给孩子练习#家长收藏孩子受益 #学霸秘籍 #思维训练 #二年级 #知识点总结.pdf
10.00金币
0下载
二年级数学下册 必背公式大全寒假提前背一背开学更轻松#二年级 #二年级数学 #二年级数学下册 #寒假充电计划 #公式.pdf
10.00金币
0下载
蜗牛文库+ 关注
实名认证
内容提供者

提供各种专业文档内容

确认删除?
QQ
  • QQ点击这里给我发消息
微信客服
  • 微信客服
回到顶部