电脑桌面
添加蜗牛文库到电脑桌面
安装后可以在桌面快捷访问

“《化学学报》2021年度最有影响力论文奖”揭晓.pdfVIP免费

“《化学学报》2021年度最有影响力论文奖”揭晓.pdf_第1页
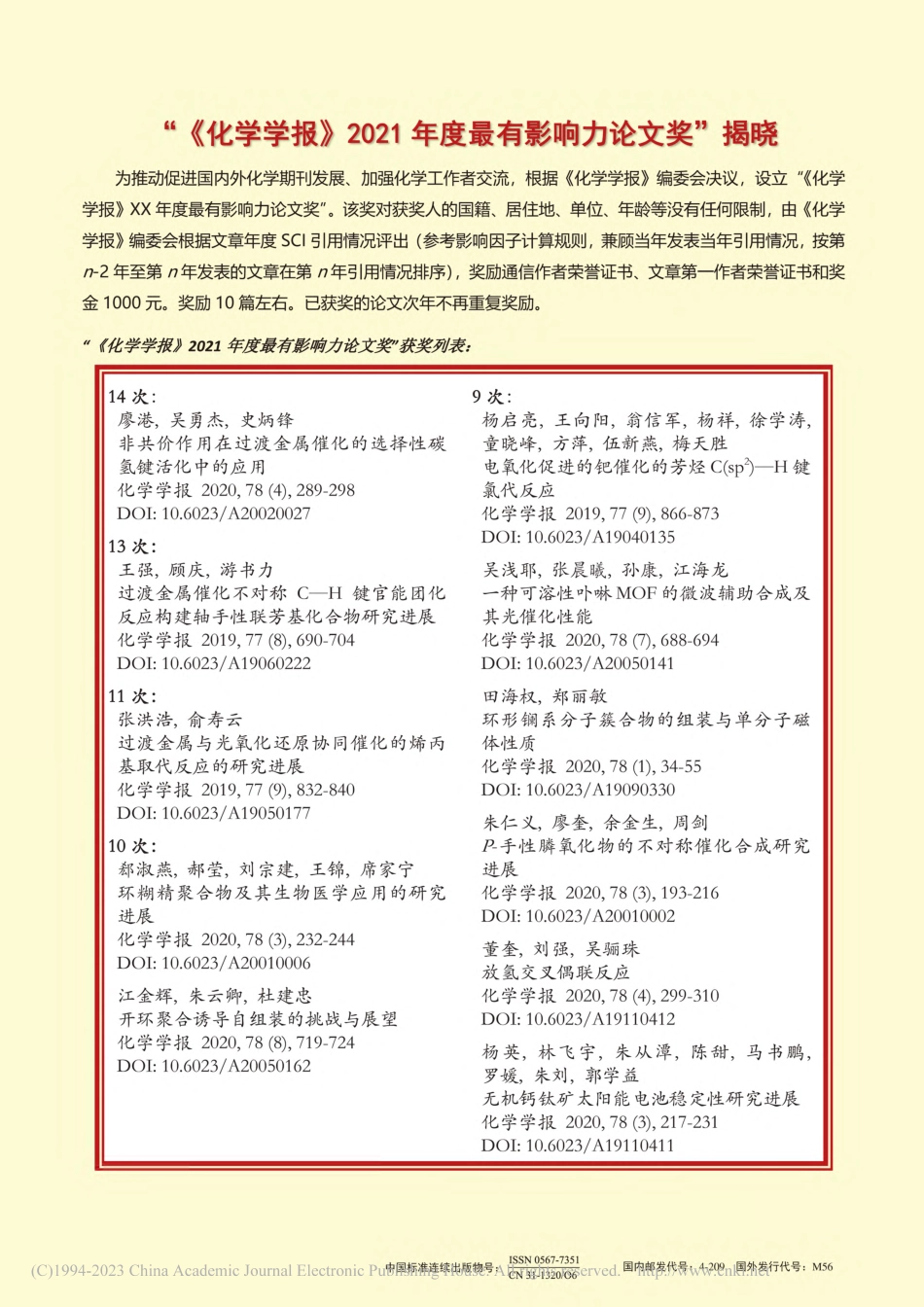
“《化学学报》2021年度最有影响力论文奖”揭晓为推动促进国内外化学期刊发展、加强化学工作者交流,根据《化学学报》编委会决议,设立”《化学学报》XX年度最有影响力论文奖“。该奖对获奖人的国籍、居住地、单位、年龄等没有任何限制,由《化学学报》编委会根据文章年度SCI引用情况评出(参考影响因子计算规则,兼顾当年发表当年引用情况,按第n-2年至第n年发表的文章在第n年引用情况排序),奖励通信作者荣誉证书、文章第一作者荣誉证书和奖金1000元。奖励10篇左右。已获奖的论文次年不再重复奖励。“《化学学报》2021年度最有影响力论文奖”获奖列表:14次:廖港,吴勇杰,史炳锋非共价作用在过渡金属催化的选择性碳氢键活化中的应用化学学报2020,78(4),289-298DOI:10.6023/A2002002713次:王强,顾庆,游书力过渡金属催化不对称C—H键官能团化反应构建轴手性联芳基化合物研究进展化学学报2019,77(8),690-704DOI:10.6023/A1906022211次:张洪浩,俞寿云过渡金属与光氧化还原协同催化的烯丙基取代反应的研究进展化学学报2019,77(9),832-840DOI:10.6023/A1905017710次:郄淑燕,郝莹,刘宗建,王锦,席家宁环糊精聚合物及其生物医学应用的研究进展化学学报2020,78(3),232-244DOI:10.6023/A20010006江金辉,朱云卿,杜建忠开环聚合诱导自组装的挑战与展望化学学报2020,78(8),719-724DOI:10.6023/A200501629次:杨启亮,王向阳,翁信军,杨祥,徐学涛,童晓峰,方萍,伍新燕,梅天胜电氧化促进的钯催化的芳烃C(sp2)—H键氯代反应化学学报2019,77(9),866-873DOI:10.6023/A19040135吴浅耶,张晨曦,孙康,江海龙一种可溶性卟啉MOF的微波辅助合成及其光催化性能化学学报2020,78(7),688-694DOI:10.6023/A20050141田海权,郑丽敏环形镧系分子簇合物的组装与单分子磁体性质化学学报2020,78(1),34-55DOI:10.6023/A19090330朱仁义,廖奎,余金生,周剑P-手性膦氧化物的不对称催化合成研究进展化学学报2020,78(3),193-216DOI:10.6023/A20010002董奎,刘强,吴骊珠放氢交叉偶联反应化学学报2020,78(4),299-310DOI:10.6023/A19110412杨英,林飞宇,朱从潭,陈甜,马书鹏,罗媛,朱刘,郭学益无机钙钛矿太阳能电池稳定性研究进展化学学报2020,78(3),217-231DOI:10.6023/A19110411国内邮发代号:4-209国外发行代号:M56中国标准连续出版物号:

1、当您付费下载文档后,您只拥有了使用权限,并不意味着购买了版权,文档只能用于自身使用,不得用于其他商业用途(如 [转卖]进行直接盈利或[编辑后售卖]进行间接盈利)。
2、本站所有内容均由合作方或网友上传,本站不对文档的完整性、权威性及其观点立场正确性做任何保证或承诺!文档内容仅供研究参考,付费前请自行鉴别。
3、如文档内容存在违规,或者侵犯商业秘密、侵犯著作权等,请点击“违规举报”。

碎片内容

蜗牛文库的最新文档

二年级数学下册其中检测卷二年级数学下册其中检测卷附答案#期中测试卷.pdf
10.00金币
0下载
二年级数学下册期末质检卷(苏教版)二年级数学下册期末质检卷(苏教版)#期末复习 #期末测试卷 #二年级数学 #二年级数学下册#关注我持续更新小学知识.pdf
10.00金币
0下载
二年级数学下册期末混合运算专项练习二年级数学下册期末混合运算专项练习#二年级#二年级数学下册#关注我持续更新小学知识 #知识分享 #家长收藏孩子受益.pdf
10.00金币
1下载
二年级数学下册年月日三类周期问题解题方法二年级数学下册年月日三类周期问题解题方法#二年级#二年级数学下册#知识分享 #关注我持续更新小学知识 #家长收藏孩子受益.pdf
10.00金币
0下载
二年级数学下册解决问题专项训练二年级数学下册解决问题专项训练#专项训练#解决问题#二年级#二年级数学下册#知识分享.pdf
10.00金币
1下载
二年级数学下册还原问题二年级数学下册还原问题#二年级#二年级数学#关注我持续更新小学知识 #知识分享 #家长收藏孩子受益.pdf
10.00金币
1下载
二年级数学下册第六单元考试卷家长打印出来给孩子测试测试争取拿到高分!#小学二年级试卷分享 #二年级第六单考试数学 #第六单考试#二年级数学下册.pdf
10.00金币
0下载
二年级数学下册必背顺口溜口诀汇总二年级数学下册必背顺口溜口诀汇总#二年级#二年级数学下册 #知识分享 #家长收藏孩子受益 #关注我持续更新小学知识.pdf
10.00金币
0下载
二年级数学下册《重点难点思维题》两大问题解决技巧和方法巧算星期几解决周期问题还原问题强化思维训练老师精心整理家长可以打印出来给孩子练习#家长收藏孩子受益 #学霸秘籍 #思维训练 #二年级 #知识点总结.pdf
10.00金币
0下载
二年级数学下册 必背公式大全寒假提前背一背开学更轻松#二年级 #二年级数学 #二年级数学下册 #寒假充电计划 #公式.pdf
10.00金币
0下载
蜗牛文库+ 关注
实名认证
内容提供者

提供各种专业文档内容

确认删除?
QQ
  • QQ点击这里给我发消息
微信客服
  • 微信客服
回到顶部