电脑桌面
添加蜗牛文库到电脑桌面
安装后可以在桌面快捷访问

医务人员职业道德规范和行为准则.docVIP免费

医务人员职业道德规范和行为准则.doc_第1页
医务人员职业道德规范和行为准则.doc_第2页
医务人员职业道德规范和行为准则.doc_第3页
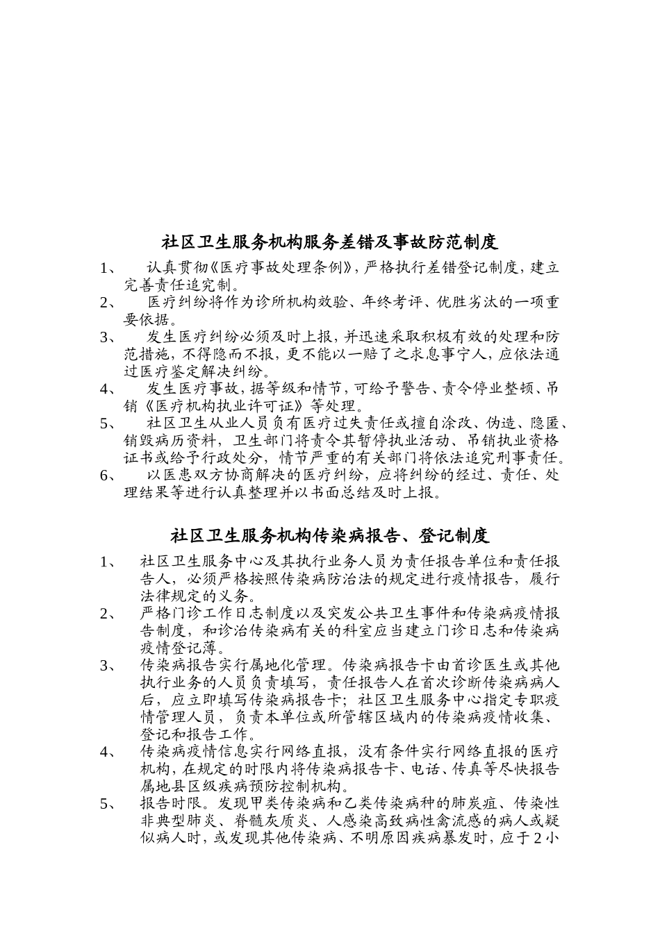
医务人员职业道德规范和行为准则医务工作者职业道德尊重病人奉献爱心钻研医术诊治精心提高技能护理细心救死扶伤尽责尽心医师在执业活动中履行下列义务一、守法律、法规、遵守技术规范;二、树立敬业精神,遵守职业道德,履行医师职责、尽职尽责为患者服务;三、关心、爱护、尊重患者,保护患者的隐私;四、努力钻研业务,更新知识,提高专业技术水平;五、宣传卫生保健知识,对患者进行健康教育;廉洁行医诫勉、临床行医十个严禁严禁利用职权为个人谋私利,切实做到合理检查,合理用药,合理治疗;严禁以介绍病人入院、检查、手术、治疗为理由而收取红包;严禁私自为药品经销单位或个人代开、代售药械或要求病人到指定的药店购药;严禁设立或收取药械生产或经营单位发放的“临床促销费、开单费、处方费”等形式的变相回扣;严禁为药品生产、经销单位登记、统计医生处方或为此提供方便;严禁擅自收费、不合理收费或乱收费;严禁以介绍、转诊患者为由收取“介绍费”、“转诊费“等形式回扣;严禁违反国家有关规定,“以物代药“;严禁涂改、伪造、销毁病历;严禁擅自接受新药临床观察及新药推广;社区卫生服务机构服务差错及事故防范制度1、认真贯彻《医疗事故处理条例》,严格执行差错登记制度,建立完善责任追究制。2、医疗纠纷将作为诊所机构效验、年终考评、优胜劣汰的一项重要依据。3、发生医疗纠纷必须及时上报,并迅速采取积极有效的处理和防范措施,不得隐而不报,更不能以一赔了之求息事宁人,应依法通过医疗鉴定解决纠纷。4、发生医疗事故,据等级和情节,可给予警告、责令停业整顿、吊销《医疗机构执业许可证》等处理。5、社区卫生从业人员负有医疗过失责任或擅自涂改、伪造、隐匿、销毁病历资料,卫生部门将责令其暂停执业活动、吊销执业资格证书或给予行政处分,情节严重的有关部门将依法追究刑事责任。6、以医患双方协商解决的医疗纠纷,应将纠纷的经过、责任、处理结果等进行认真整理并以书面总结及时上报。社区卫生服务机构传染病报告、登记制度1、社区卫生服务中心及其执行业务人员为责任报告单位和责任报告人,必须严格按照传染病防治法的规定进行疫情报告,履行法律规定的义务。2、严格门诊工作日志制度以及突发公共卫生事件和传染病疫情报告制度,和诊治传染病有关的科室应当建立门诊日志和传染病疫情登记薄。3、传染病报告实行属地化管理。传染病报告卡由首诊医生或其他执行业务的人员负责填写,责任报告人在首次诊断传染病病人...

1、当您付费下载文档后,您只拥有了使用权限,并不意味着购买了版权,文档只能用于自身使用,不得用于其他商业用途(如 [转卖]进行直接盈利或[编辑后售卖]进行间接盈利)。
2、本站所有内容均由合作方或网友上传,本站不对文档的完整性、权威性及其观点立场正确性做任何保证或承诺!文档内容仅供研究参考,付费前请自行鉴别。
3、如文档内容存在违规,或者侵犯商业秘密、侵犯著作权等,请点击“违规举报”。

碎片内容

蜗牛文库的最新文档

二年级数学下册其中检测卷二年级数学下册其中检测卷附答案#期中测试卷.pdf
10.00金币
0下载
二年级数学下册期末质检卷(苏教版)二年级数学下册期末质检卷(苏教版)#期末复习 #期末测试卷 #二年级数学 #二年级数学下册#关注我持续更新小学知识.pdf
10.00金币
0下载
二年级数学下册期末混合运算专项练习二年级数学下册期末混合运算专项练习#二年级#二年级数学下册#关注我持续更新小学知识 #知识分享 #家长收藏孩子受益.pdf
10.00金币
1下载
二年级数学下册年月日三类周期问题解题方法二年级数学下册年月日三类周期问题解题方法#二年级#二年级数学下册#知识分享 #关注我持续更新小学知识 #家长收藏孩子受益.pdf
10.00金币
0下载
二年级数学下册解决问题专项训练二年级数学下册解决问题专项训练#专项训练#解决问题#二年级#二年级数学下册#知识分享.pdf
10.00金币
1下载
二年级数学下册还原问题二年级数学下册还原问题#二年级#二年级数学#关注我持续更新小学知识 #知识分享 #家长收藏孩子受益.pdf
10.00金币
1下载
二年级数学下册第六单元考试卷家长打印出来给孩子测试测试争取拿到高分!#小学二年级试卷分享 #二年级第六单考试数学 #第六单考试#二年级数学下册.pdf
10.00金币
0下载
二年级数学下册必背顺口溜口诀汇总二年级数学下册必背顺口溜口诀汇总#二年级#二年级数学下册 #知识分享 #家长收藏孩子受益 #关注我持续更新小学知识.pdf
10.00金币
0下载
二年级数学下册《重点难点思维题》两大问题解决技巧和方法巧算星期几解决周期问题还原问题强化思维训练老师精心整理家长可以打印出来给孩子练习#家长收藏孩子受益 #学霸秘籍 #思维训练 #二年级 #知识点总结.pdf
10.00金币
0下载
二年级数学下册 必背公式大全寒假提前背一背开学更轻松#二年级 #二年级数学 #二年级数学下册 #寒假充电计划 #公式.pdf
10.00金币
0下载
蜗牛文库+ 关注
实名认证
内容提供者

提供各种专业文档内容

确认删除?
QQ
  • QQ点击这里给我发消息
微信客服
  • 微信客服
回到顶部