电脑桌面
添加蜗牛文库到电脑桌面
安装后可以在桌面快捷访问

牙周病学重点分题型整理.docVIP免费

牙周病学重点分题型整理.doc_第1页
牙周病学重点分题型整理.doc_第2页
牙周病学重点分题型整理.doc_第3页
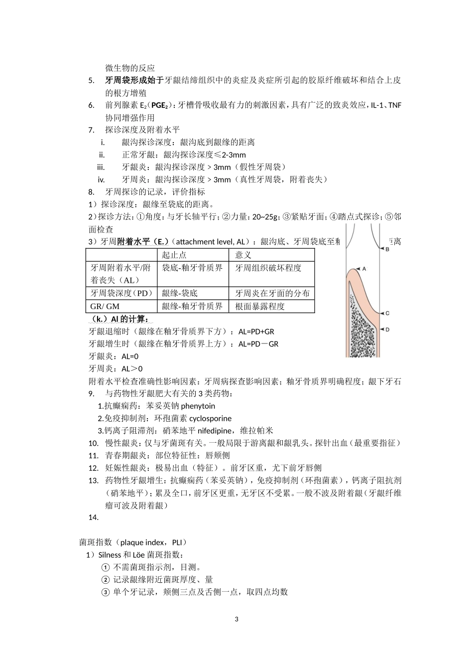
牙周病学重点分题型整理一、名词解释1.牙周病periodontaldisease:是指发生于牙周支持组织的各种疾病。包括牙龈病gingivaldiseases和牙周炎periodontitis。牙龈病是指只发生在牙龈组织的疾病,而牙周炎则累及四种牙周支持组织的炎症性、破坏性疾病。2.生物学宽度biologicalwidth——指龈沟底到牙槽嵴顶之间约2mm的恒定距离。它包括结合上皮(0.97mm)及结合上皮根方和牙槽嵴顶之间的纤维结缔组织(1.07mm)。3.点彩stippling——40%成人的附着龈表面有橘皮样的点状凹陷,称为点彩。点彩是功能强化或功能适应性改变的表现,它是健康牙龈的特征。牙龈有炎症时,点彩减少或消失。4.龈谷gingivalcol:每个牙的颊舌侧乳头在邻面的接触区下方汇合处略凹下,称龈谷。中央凹陷呈鞍状,被复无角化、无钉突,对局部刺激抵抗力低,牙周病易始发5.膜龈联合:附着龈的根方为牙槽黏膜,两者之间有明显的界限,称~6.上皮性附着:结合上皮靠基底板和半桥粒与牙面相附着,封闭了与外界环境的交通。这种有机的附着结构亦称为上皮性附着7.牙菌斑生物膜dentalplaquebiofilm:是口腔中不能被水冲去或漱掉的细菌性斑块,是由基质包裹的互相粘附或粘附于牙面、牙间或修复体表面的软而未矿化的细菌性群体,它们构成较多相互有序生长的建筑式样生态群体,是口腔细菌生存、代谢和致病的基础。8.出血指数BI——用钝头探针轻探入龈沟或袋底,取出探针30秒后,观察有无出血及出血程度。它比GI精细,更为客观,适用于牙龈炎症较重的人群观察治疗前后效果的临床研究。0=正常牙龈;1=牙龈颜色有炎症性改变,探诊不出血;2=探诊后有点状出血;3=探诊出血沿牙龈缘扩散;4=出血流满并溢出龈沟;5=自动出血。9.探诊出血BOP——为牙龈有无炎症的客观指标。BOP阳性位点比例高时,其附着丧失的可能性就会增加。操作时有两种方法,一是用钝头牙周探针的尖端置于龈缘下1mm或更少,轻轻沿龈缘滑动观察片刻有无出血;另一种方法是轻轻探到袋底或龈沟底,取出探针后观察10-15秒看有无出血。10.牙菌斑生物膜dentalplaquebiofilm:是口腔中不能被水冲去或漱掉的细菌性斑块,是由基质包裹的互相粘附或粘附于牙面、牙间或修复体表面的软而未矿化的细菌性群体,它们构成较多相互有序生长的建筑式样生态群体,是口腔细菌生存、代谢和致病的基础。11.牙周致病菌periodontalpathogen:在各型牙周病的病损区,常可分离出一种或几种优势菌,它们具有显著的毒力或致病性,能通过多种机制干扰宿主防御能力,具...

1、当您付费下载文档后,您只拥有了使用权限,并不意味着购买了版权,文档只能用于自身使用,不得用于其他商业用途(如 [转卖]进行直接盈利或[编辑后售卖]进行间接盈利)。
2、本站所有内容均由合作方或网友上传,本站不对文档的完整性、权威性及其观点立场正确性做任何保证或承诺!文档内容仅供研究参考,付费前请自行鉴别。
3、如文档内容存在违规,或者侵犯商业秘密、侵犯著作权等,请点击“违规举报”。

碎片内容

蜗牛文库的最新文档

二年级数学下册其中检测卷二年级数学下册其中检测卷附答案#期中测试卷.pdf
10.00金币
0下载
二年级数学下册期末质检卷(苏教版)二年级数学下册期末质检卷(苏教版)#期末复习 #期末测试卷 #二年级数学 #二年级数学下册#关注我持续更新小学知识.pdf
10.00金币
0下载
二年级数学下册期末混合运算专项练习二年级数学下册期末混合运算专项练习#二年级#二年级数学下册#关注我持续更新小学知识 #知识分享 #家长收藏孩子受益.pdf
10.00金币
1下载
二年级数学下册年月日三类周期问题解题方法二年级数学下册年月日三类周期问题解题方法#二年级#二年级数学下册#知识分享 #关注我持续更新小学知识 #家长收藏孩子受益.pdf
10.00金币
0下载
二年级数学下册解决问题专项训练二年级数学下册解决问题专项训练#专项训练#解决问题#二年级#二年级数学下册#知识分享.pdf
10.00金币
1下载
二年级数学下册还原问题二年级数学下册还原问题#二年级#二年级数学#关注我持续更新小学知识 #知识分享 #家长收藏孩子受益.pdf
10.00金币
1下载
二年级数学下册第六单元考试卷家长打印出来给孩子测试测试争取拿到高分!#小学二年级试卷分享 #二年级第六单考试数学 #第六单考试#二年级数学下册.pdf
10.00金币
0下载
二年级数学下册必背顺口溜口诀汇总二年级数学下册必背顺口溜口诀汇总#二年级#二年级数学下册 #知识分享 #家长收藏孩子受益 #关注我持续更新小学知识.pdf
10.00金币
0下载
二年级数学下册《重点难点思维题》两大问题解决技巧和方法巧算星期几解决周期问题还原问题强化思维训练老师精心整理家长可以打印出来给孩子练习#家长收藏孩子受益 #学霸秘籍 #思维训练 #二年级 #知识点总结.pdf
10.00金币
0下载
二年级数学下册 必背公式大全寒假提前背一背开学更轻松#二年级 #二年级数学 #二年级数学下册 #寒假充电计划 #公式.pdf
10.00金币
0下载
蜗牛文库+ 关注
实名认证
内容提供者

提供各种专业文档内容

确认删除?
QQ
  • QQ点击这里给我发消息
微信客服
  • 微信客服
回到顶部